FR
DE
Kontakt
Login
Leistungen
Anschluss
Beiträge
Pensionierung
Freiwillige Weiterführung des Anschlusses ab 58 Jahren
Invalidität
Todesfall
Ehescheidung
Austritt
Einkauf von Leistungen
Wohneigentumsförderung (WEF)
Verpfändung
Vorbezug
Praktische Informationen
Kontakt
Statuten und Reglemente
Gesetze & Verordnungen
Online-Formulare
Erläuterungen zum Versicherungsausweis
Fälligkeitsverzeichnis der Renten
Kalender
News
Archiv
Porträt
Vorstellung und Organisation
Geschichte
Kennzahlen
Organigramm
Stiftungsrat
Kommissionen
Aufsicht und Kontrolle
Statistik "Versicherung"
Bestand
Aktive
Rentner
Wohlfahrtsstiftungen
Angeschlossene Gesellschaften
Finanzmanagement und Immobilien
Finanzielle Lage
Vermögensstruktur
Geografische Aufteilung der Aktien
Deckungsgrad
Rendite
Immobilienstatistik
Bilanz und Betriebs
Hypotheken
Hypothekarkonditionen & Richtlinien
Mietangebot The Swatch Group Immobilien AG
Jobs
Pensionskasse Swatch Group
Porträt
Vorstellung und Organisation
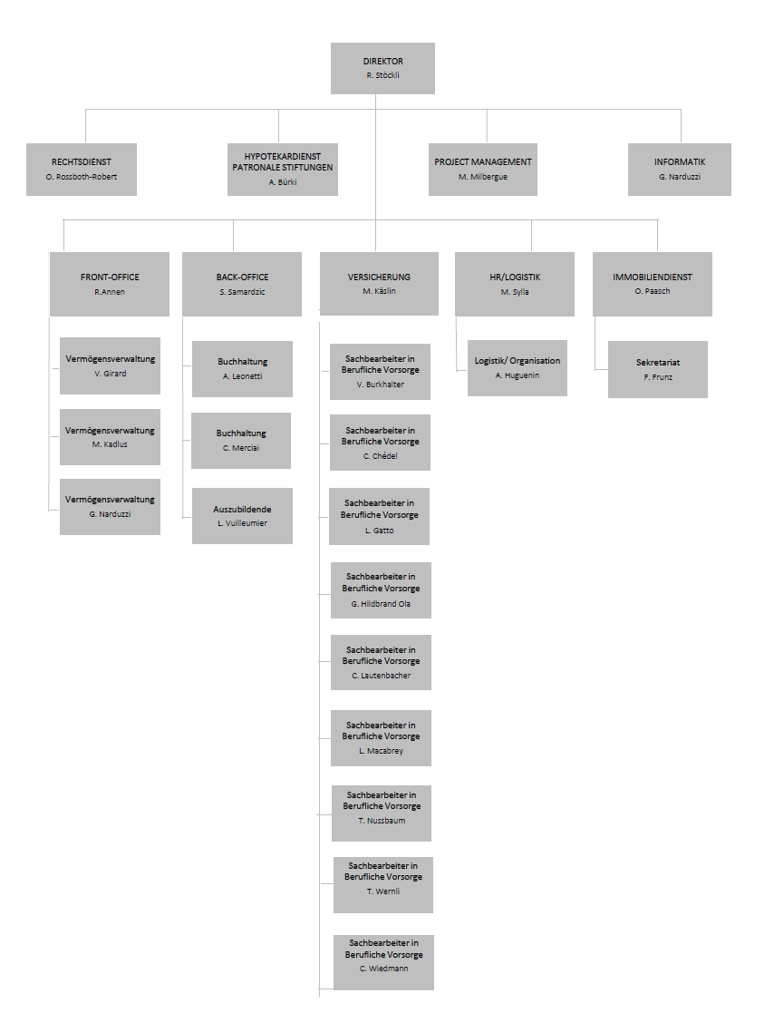
Organigramm
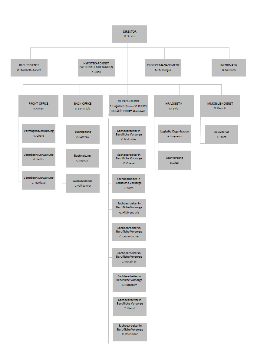
Organigramm